
2018年11月17日,权威肿瘤学期刊《Molecular Cancer》(IF:7.776)在线发表了厦门大学医学院胡天惠教授团队的最新研究成果“High expression of Tob1 indicates poor survival outcome and promotes tumour progression via a Wnt positive feedback loop in colon cancer”。该论文首次提出并证实了抑癌基因Tob1在结肠癌中的致癌作用及分子机制,为结肠癌提供新的预后指标和治疗靶点。

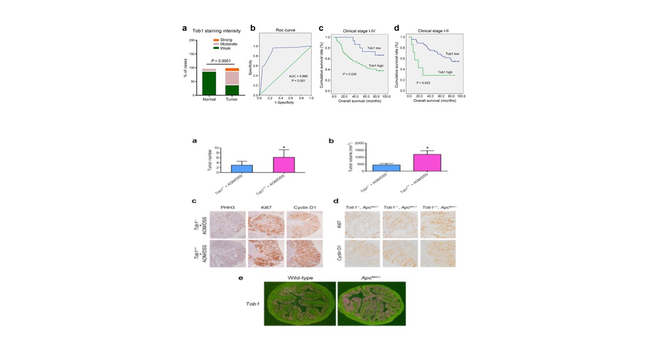
Tob1是Tob/BTG抗增殖蛋白家族的重要成员,在许多癌症中发挥抗肿瘤作用,包括乳腺癌、胰腺癌、甲状腺癌和胃癌等。在这些肿瘤中,Tob1的细胞核定位对于其抑癌作用是不可或缺的。然而,Tob1在结肠癌中的作用目前并不清楚。在这项研究中,胡天惠课题组发现Tob1在结肠癌进展过程中表达上调,且与肿瘤大小、分化程度和病人生存率显著相关,是结肠癌预后不良的指标。机制研究发现:不同于其它癌症,Tob1主要定位于结肠癌细胞的胞浆中,结合并稳定β-catenin蛋白从而激活Wnt/β-catenin信号通路,而后者又反过来增强Tob1的表达,从而形成正反馈调节环路来促进结肠癌细胞增殖。小鼠模型也证实,Tob1基因缺失可显著降低两种结肠癌模型(药物诱导型和基因型)中肿瘤的数量和体积。这项研究不仅首次深入系统地揭示了Tob1在结肠癌中独特的致癌作用及相关分子机制,还为结肠癌提供了有效的预后指标。
该论文的研究成果是在国家自然科学基金和福建省基金的资助下,与厦门大学医学院王海滨教授课题组和厦门大学附属第一医院肿瘤医院共同协作完成的。本论文的通讯作者为胡天惠教授、占艳艳副教授及王海滨教授。医学院博士生李丹丹和肖莉为共同第一作者。
论文链接:https://molecular-cancer.biomedcentral.com/articles/10.1186/s12943-018-0907-9
(医学院)